
OPPO 今(19)日宣布即日起開放 OPPO Find N3 與 Find N3 Flip 預購,建議售價分別為新台幣 60,990 元、32,990 元,2023 年 10 月 28 日起陸續於各大通路上市。
OPPO Find N3

OPPO Find N3 展開後 7.82 吋,閉合時 6.31 吋,內、外螢幕解析度分別為 QXGA+ 與 FHD+,提供 2:9 外螢幕比例與便攜握感,重量為 239g;全新升級水滴轉軸設計,採用航太級承重結構,讓螢幕更無痕、堅韌耐用,並通過萊茵 TÜV 摺疊可靠度認證。



Find N3 搭載 10 億色臻彩螢幕,內外螢幕皆支援 120Hz 自適應螢幕更新率的流暢呈現,並支援杜比視界、杜比全景聲,搭配內建的雙邊立體聲環繞揚聲器;內建 Qualcomm Snapdragon 8 Gen 2 處理器,搭配 16GB + 512GB 記憶體,並有 4,805mAh 電池、支援 67W SUPERVOOC 超級閃充。

主相機採用 4,800 萬畫素 OIS 廣角鏡頭,採用雙層感光元件,可大幅提升進光量,並具備 6,400 萬畫素 OIS 潛望式鏡頭,搭配 4,800 萬畫素超廣角鏡頭;主螢幕副鏡頭為 2,000 萬畫素 F2.2 光圈,外螢幕副鏡頭則是 3,200 萬畫素 F2.4 光圈。
在 Find X 系列中大受好評的 Hasselblad 哈蘇專業影像聯名也應用於 Find N3,為拍攝的照片光影、色調加持更具質感,同時導入 OPPO「超清晰畫質引擎」,還原自然光影層次,為影像賦予更豐富的細膩細節。




軟體搭載全新 ColorOS 13.2,加入專為摺疊機所設計的 FoldableOS 3.0,為 Find N3 提供多種創新的生產力應用設計。
分欄佈局:透過便捷的導覽列、主畫面分欄,資訊呈現條理分明。
智慧 Taskbar:提供如電腦般的直覺介面,高效交互使用多個應用程式。
智慧多工應用:可同時開啟 2 至 4 個應用程式,同時高效掌握多項任務,讓 Find N3 以手機的輕薄尺寸,實現如平板、筆電的高效生產力,搭配手機的多角度懸停功能,不論視訊會議、觀看影片、拍攝照片,都能自在解放雙手。
OPPO Find N3 Flip

OPPO Find N3 Flip 延續 3.26 吋 SD 解析度、17:9 的直式外螢幕,主螢幕則是 6.8 吋 FHD+ 解析度;主要賣點是開合體驗一致,更符合用戶日常使用習慣;全新升級的外螢幕體驗,往左一滑,就能輕鬆存取豐富的外螢幕應用程式庫,無須打開手機,透過外螢幕就能快捷回覆訊息、安排日程、拍照或切換音樂,同時,用戶還可將常用的應用程式自訂在外螢幕主頁的個人化工具,一鍵輕點就能快速存取。



用戶也可依據個人喜好設定個性化外螢幕,「動態天氣壁紙」隨實時天氣變換,可即時預覽天氣狀態;「寵物互動桌布」新增 8 款 3D 萌寵,可隨心變換不同的萌寵,讓外螢幕體驗更有趣多元、展現個人風格。

全新升級水滴轉軸帶來的無感摺痕,並通過萊茵 TÜV 摺疊可靠度認證,通過 600,000 次摺疊測試,每天摺疊 100 次的狀況下,可安心使用長達 10 年以上。
採用 MediaTek Dimensity 9200 處理器,內建 4,300mAh 電量並有 44W SUPERVOOC 超級閃充,不到半小時即可充電至 50%。
OPPO Find N3 Flip 是市場上唯一搭載三鏡頭的小摺疊手機;相機組由 5,000 萬畫素 OIS 廣角鏡頭、4,800 萬畫素超廣角鏡頭、3,200 萬畫素長焦鏡頭組成摺疊旗艦影像系統,全採用 Sony 感光元件,夜間拍攝品質大幅提升,並且與 Hasselblad 哈蘇專業影像聯名調校;副相機鏡頭則是 3,200 萬畫素 F2.4 光圈。




搭配摺疊的多角度懸停應用,讓自拍不受限於前鏡頭,透過外螢幕即可使用高感光主鏡頭、超廣角鏡頭或長焦鏡頭來自拍或合影,拍出更出色的成像;還能夠解放雙手宛如自帶腳架,透過懸停間隔連拍、懸停長曝光、懸停縮時攝影,創造更多豐富有趣的影像玩法。
OPPO 大摺疊手機首次在台灣推出,售價 60,990 元

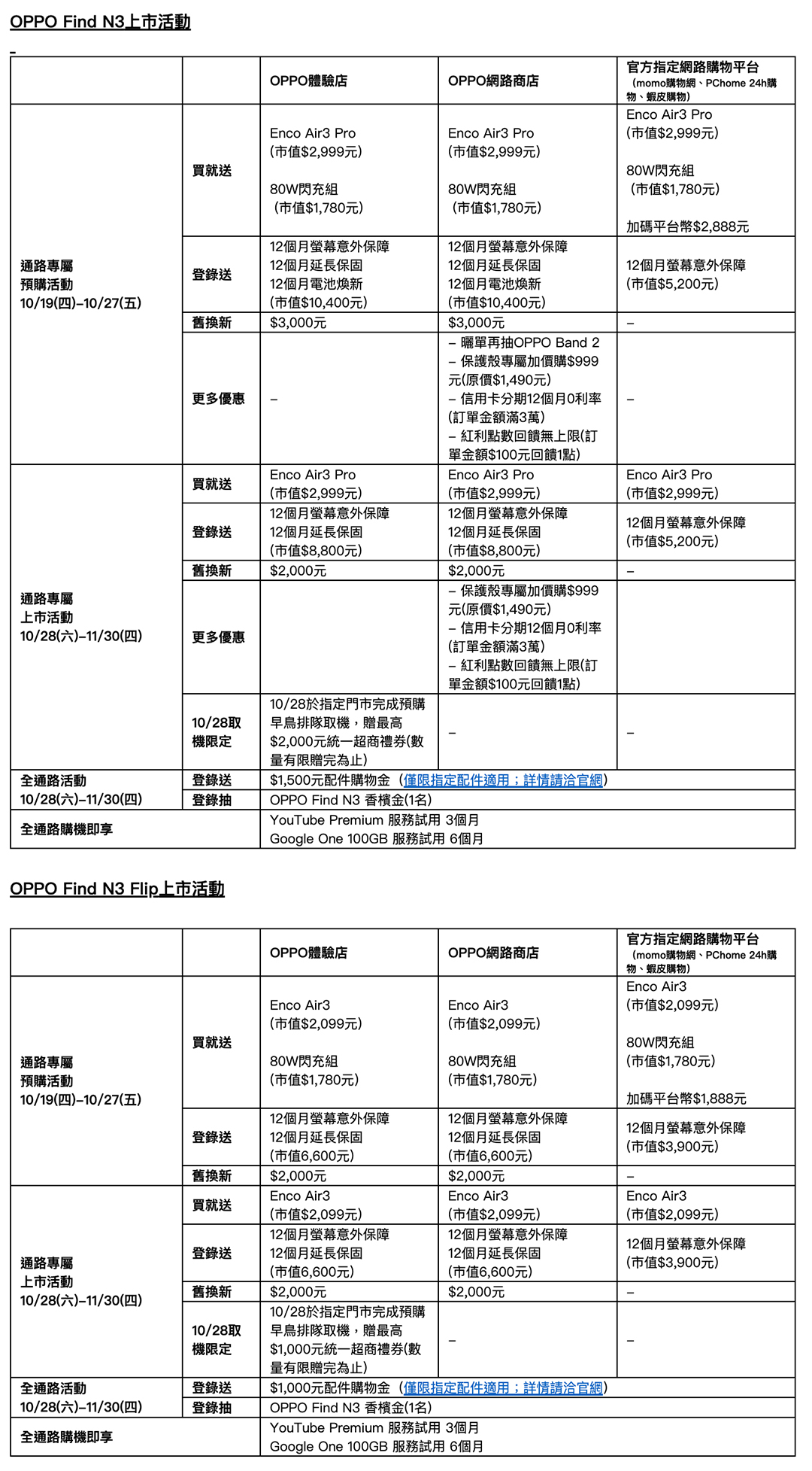
OPPO 即將在台灣推出 Find N3 系列新機,其中 Find N3 是 OPPO 首次在台灣推出的大螢幕摺疊機型;OPPO Find N3 與 Find N3 Flip 售價分別為 60,990 元、32,990 元,將於即日起至 2023 年 10 月 27 日於 OPPO 體驗店、OPPO 網路商店、momo 購物網、PChome 24h 購物、蝦皮購物、康是美網購 eShop、 7-ELEVEN i 預購、博客來、鮮拾網開放預購,並於 10 月 28 日起陸續於各大通路上市,於活動期間購買再贈 OPPO 原廠耳機配件、閃充組等多款專屬好禮,同時,還可享有 OPPO Find 系列專屬八大安心服務,多項好禮及服務總價值超過萬元。


預購期間在 OPPO 體驗店、OPPO 網路商店購買 Find N3,並且於 10 月 31 日前完成登錄的消費者,將能夠搶先成為 OPPO VIP,除享有上述購機服務外,再享有更多專屬服務;包含每月一次的免人工檢測費、免費手機保養消毒、免費系統韌體升級、送修九折優惠、免收解鎖費,以及保固 1 年內 1 次免費電池煥新服務。
11 月 1 日起全台通路開賣,消費者將可於中華電信、遠傳電信、台灣大哥大門市與神腦國際等官方授權通路選購。
此外,OPPO 專為 Find N3 Flip 打造一款雲朵手機殼,精巧可愛、澎潤的外觀彷彿將一朵小雲揹在身上,為輕巧精緻的小摺疊機增添風采;雲朵手機殼不對外販售,將於官方社群平台及網站限量贈送。
上市活動彙整

重點規格彙整

