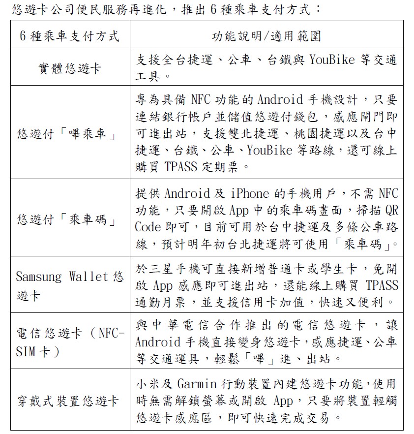
為提供民眾更多「嗶」進站的支付選擇,悠遊卡公司陸續為捷運、公車等交通場域提供六種支付方式,從傳統實體卡到手機與穿戴裝置皆可使用,讓通勤族體驗更便捷、多元的支付生活。

信用卡乘車、QR 乘車碼再升級,六大乘車支付方式一次看
悠遊卡公司指出,QR Code「乘車碼」服務預計 2026 年 1 月起與公車系統同步開放使用;至於「信用卡乘車」功能則由業者自 2026 年 1 月起展開為期六個月的上線測試,若進展順利,2026 年 7 月將全面開放所有銀行信用卡及蘋果手機 ECP 功能,讓乘車支付選擇更豐富。

攜手多品牌打造行動支付新生態
悠遊卡公司強調,因應年輕族群偏好手機支付的使用趨勢,近年積極拓展行動支付版圖,陸續與三星推出 Samsung Wallet 悠遊卡、與中華電信合作電信悠遊卡、與 Garmin 發表手錶悠遊卡、並攜手小米推出「超級悠遊卡」手環,搭配悠遊付的「嗶乘車」與「乘車碼」服務,悠遊卡公司持續擴大支付應用版圖。
超級悠遊卡加值最高享 5% 回饋
使用「超級悠遊卡」還能賺現金回饋;用戶可於悠遊付 App 首頁的「悠遊卡加值機」隨時加值卡片,每筆交易皆可享「月級挑戰筆筆最高 3% 回饋」與「週五會員日筆筆 2% 回饋」,兩項活動疊加最高回饋達 5%。
